立即登录
没有账号,立即注册
发布时间:2026-04-11 10:13:00 浏览次数:14次

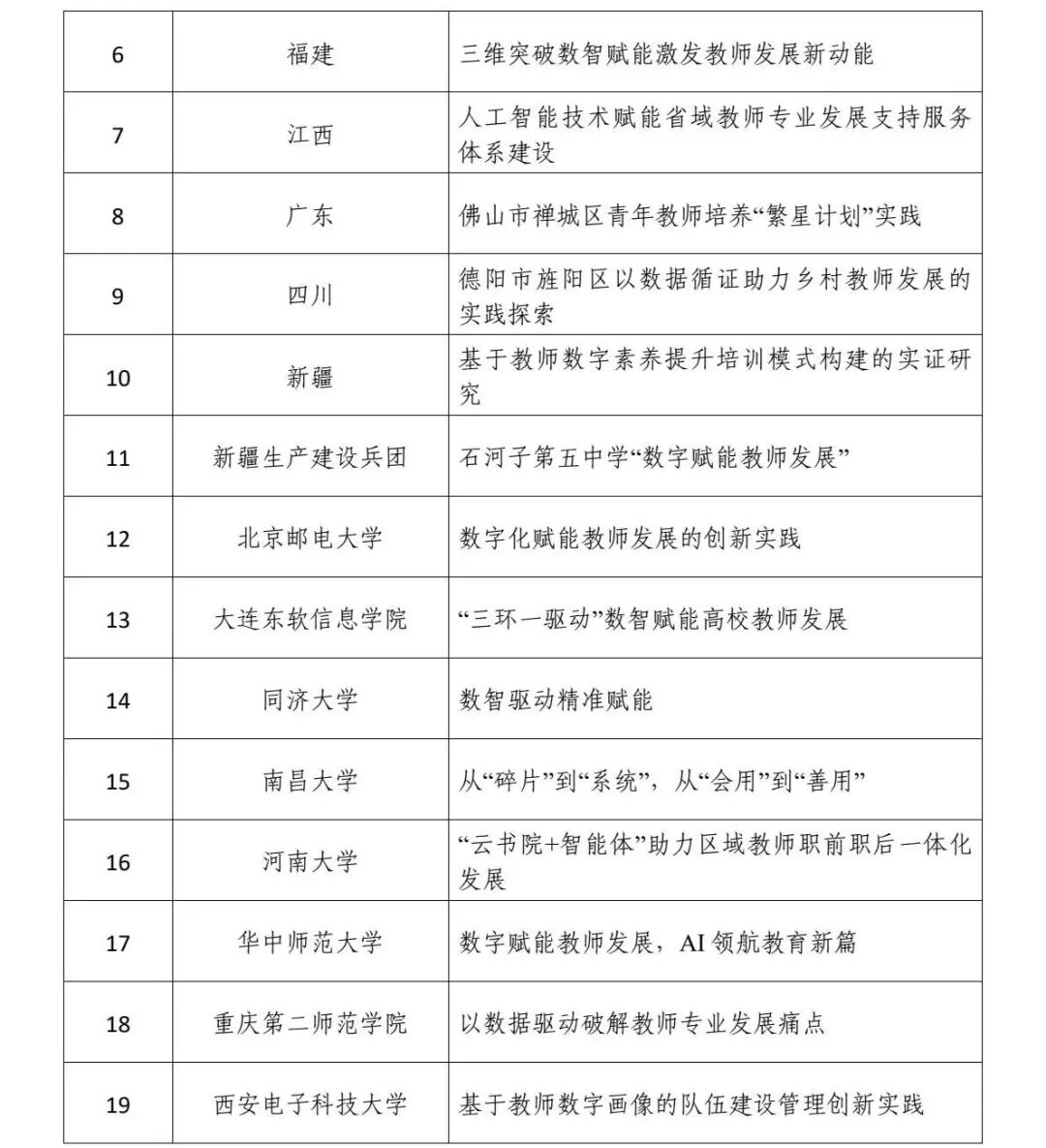
日前,在教育部教师工作司指导下,由中国教育报刊社牵头组织征集、编制的“新时代高水平教师队伍建设创新案例(2025)”正式发布。
该案例集系统收录了全国各地教育行政部门及高校在教师队伍建设中的典型经验与创新实践。案例内容共分九大类,涵盖“教育家精神引领下的教师成长内生动力激发”“师德师风建设”“教师培养培训模式”“教师管理评价改革”“数字赋能教师专业发展”等关键领域。











来源 | 中国教育报刊社