发布时间:2026-04-13 16:15:00 浏览次数:9次
国家新闻出版署等关于组织实施
2026年“全民阅读活动周”的通知
国新出发〔2026〕3号
各省、自治区、直辖市和新疆生产建设兵团新闻出版局、党委社会工作部、党委网信办、教育厅(教委、教育局)、民(宗)委(厅、局)、民政厅(局)、农业农村(农牧)厅(局、委)、文化和旅游厅(局)、工会、团委、妇联、文联、作协、科协、残联:
2026年是中国共产党成立105周年,是“十五五”开局之年。为深化全民阅读活动,推进书香社会建设,按照国务院关于同意设立“全民阅读活动周”的批复要求,定于4月20日至26日组织实施2026年“全民阅读活动周”。现就有关事项通知如下。
一、总体要求
坚持以习近平新时代中国特色社会主义思想为指导,深入贯彻党的二十大和二十届历次全会精神,认真落实四中全会部署,全面贯彻习近平文化思想,实施《全民阅读促进条例》,结合各地实际和行业特色,组织开展内容健康向上、展现文化底蕴、形式丰富多样的全民阅读活动,引导群众广泛参与,扩大全民阅读辐射面和影响力,营造爱读书、读好书、善读书的浓厚氛围,扎实推进书香社会建设。
二、活动主题
共促全民阅读,共建书香社会
三、活动安排
1.举办第五届全民阅读大会。深入学习贯彻习近平总书记致首届全民阅读大会贺信精神,以第五届全民阅读大会开幕启动2026年“全民阅读活动周”。精心策划大会各项活动,展示各地区各部门全民阅读工作成果成效,交流全民阅读工作经验做法;发挥文化名家、社会名人的示范作用,吸引群众踊跃参与,激发全民阅读热情。
2.深化《全民阅读促进条例》宣传。围绕条例出台背景、重大意义、重点措施等,组织专家学者进行解读,广泛开展宣传阐释。通过制作宣传海报、公益广告、微视频等形式,向群众宣传条例保障公民阅读权利的制度举措,扩大条例的社会知晓度和影响力。充分调动新闻媒体和新媒体平台积极性,结合生动案例、具体数据等开展普法宣传,推动全社会进一步形成关心阅读、支持阅读、参与阅读的广泛共识。
3.开展主题阅读活动。精心组织习近平总书记重要著作阅读学习,深化党的创新理论学习宣传。大力推动中华优秀传统文化、革命文化、社会主义先进文化出版物阅读,弘扬社会主义核心价值观,引导群众通过读书增强精神力量、涵养文化情怀。强化受众意识,贴近不同读者的兴趣点、关注点,开展有深度、有温度、有创新的主题阅读活动;坚持效果导向,运用主题阅读活动新载体新方式,增进广大党员、干部和群众对党的创新理论的政治认同、思想认同、情感认同。
4.组织青少年阅读活动。把青少年群体作为全民阅读的重点对象,开展与其身心发展状况相适应、有利于培养阅读兴趣和阅读习惯的活动。组织中小学“书香校园”联盟行动,启动“青春年少好读书”阅读行动,推出“青春领读人”计划,深化“青联读书社”“学联读书会”“红领巾爱阅读”“青社学堂”等项目,引导青少年群体养成阅读习惯。实施家庭亲子阅读行动,开展“家有书香诵经典”、“联联伴你诵经典”、“诵读在我家”百场示范等系列活动,建设书香家庭,涵育阅读家风。
5.加强分众化阅读引导和服务。面向不同领域、不同人群开展分众化阅读活动。开展老年人阅读推广工作,组织“适老化阅读服务行动”,实施“银龄领读者计划”等项目,帮助老年人老有所学、老有所乐。深化职工阅读,依托职工书屋,开展“送文化·惠职工”阅读活动,引导广大职工通过阅读增长知识、提升素养。组织“科普阅读计划”“科学家精神故事会”“文学浸万家”“光影里的阅读”等活动,通过沉浸式阅读、互动式导读,提升群众科学文化水平和文学艺术鉴赏能力。开展无障碍阅读推广工作,组织“书香中国·阅读有我”“我送盲童一本书”“共读美丽中国”“声悦童心”等阅读活动,以阅读丰富残疾人精神世界。开展图书捐赠活动,向农村地区、革命老区、民族地区、边疆地区、欠发达地区捐赠图书,加强全民阅读保障。
6.开展便民惠民阅读活动。充分利用公共图书馆等公共文化设施,结合本地区文化资源特色,推出便民措施,开展阅读活动。在城市阅读空间、社区书房、农家书屋及实体书店等场所,组织经典诵读、演讲征文、作家见面会等活动,实施“书香社会志愿服务”“书香助农”“阅读马拉松”“旧书新知”等项目,为群众就近就便阅读提供更多指导、创造更好条件。开展阅读惠民活动,发放阅读优惠券(卡),组织出版单位、实体书店、网上书店、数字阅读平台等开展“全民阅读惠民购书节”“春季书市”“阅读市集”等活动,满足群众高质量阅读需求。在车站、机场、港口客运站、游客中心等设置“阅读驿站”“阅读角”,面向基层打造“流动图书车、服务车”和“24小时自助图书馆”等服务点,扩大阅读服务网点阵地,延伸阅读服务触角,打通阅读服务“最后一公里”。
7.培育巩固“书香中国”活动品牌。以“书香中国”为总体品牌,动员社会力量,培育和巩固区域书香品牌活动。结合地方特点,挖掘区域资源,打造符合本地需求、具有本地特色的阅读品牌活动。充分发挥本地文化名家、社会名人作用,做好阅读推广,提升区域品牌阅读活动的群众参与度、辐射面和号召力。
8.加大宣传报道力度。组织新闻媒体加强全民阅读宣传报道,广泛宣传优秀出版物和品牌阅读活动,深入报道基层全民阅读工作中的生动事例、鲜活人物、有益经验,用镜头讲述普通人的阅读故事,展现群众读书风采,宣传读书陶冶情操、提升境界、成就人生的积极作用,带动更多人参与阅读。
四、工作要求
1.突出活动主题。以深化党的创新理论阅读推广为首要任务,引导人们领悟蕴含其中的道理学理哲理,感悟充盈其间的真理力量和实践伟力,推动习近平新时代中国特色社会主义思想更加深入人心。紧密结合庆祝中国共产党成立105周年、纪念中国工农红军长征胜利90周年等活动,挖掘用好红色文化资源,组织开展红色阅读主题活动,通过阅读传承红色基因、赓续红色血脉。
2.把握正确方向。加强阅读引领,充分发挥阅读在传播思想文化、弘扬民族精神、提升国民素养、涵育文明风尚等方面的重要作用,引导群众通过阅读丰富精神世界,增强精神力量。严格落实意识形态工作责任制,把正确导向贯穿各项活动的各方面全过程,加强政治把关,做好舆论引导。
3.加强统筹协调。各地区各部门按照党委领导、政府主导、社会力量参与的原则,精心组织实施2026年“全民阅读活动周”。各级新闻出版主管部门发挥牵头抓总作用,加强策划,周密安排,确保各项活动取得实效。社会工作、网信、教育、民族、民政、农业农村、文化和旅游等有关部门,工会、共青团、妇联、文联、作协、科协、残联等群团组织加强协同配合,结合行业特点做好相关工作。
4.注重活动实效。严格落实中央八项规定及其实施细则精神,反对形式主义,反对铺张浪费,不增加基层负担。充分调动资源力量,创新方式方法,注重实际效果,策划符合群众需求、有新意、接地气的阅读活动。适应信息技术发展趋势,鼓励阅读服务提供者积极创新,将数字阅读与传统阅读相结合、线上活动与线下推广相结合,提升各项活动的覆盖面和影响力。
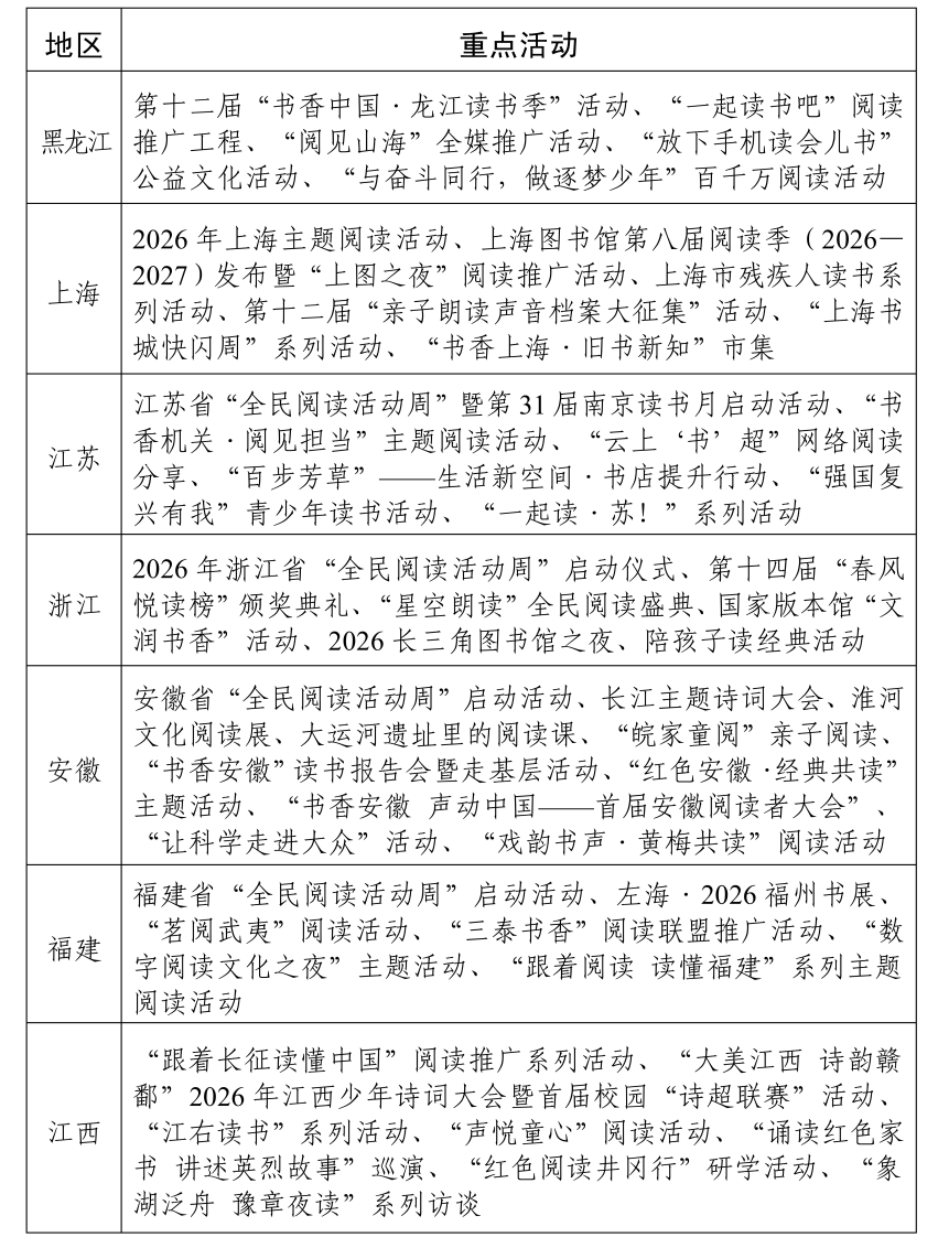
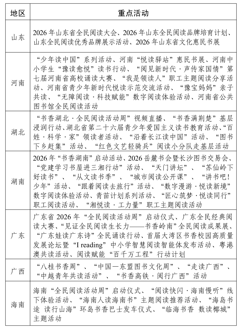
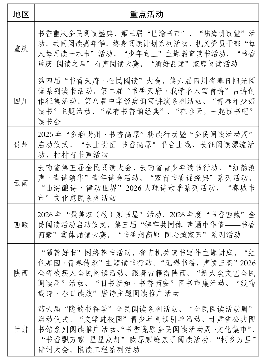
附件:2026年“全民阅读活动周”各地区重点活动
国家新闻出版署 中央社会工作部
中央网信办 教育部
国家民委 民政部
农业农村部 文化和旅游部
全国总工会 共青团中央
全国妇联 中国文联
中国作协 中国科协
中国残联
2026年4月10日





文章来源|国家新闻出版署官网